为引导“新大学生们”定格军训青春风采,展现初入校园的蓬勃朝气,激发青春活力与集体荣誉感,邀请25级新同学用镜头捕捉训练坚毅身影、记录集体成长点滴,让新同学的向阳气息与青春力量在校园传递,我校特举办“军训展风采,青春向朝阳”摄影比赛活动。
在此次主题摄影比赛评选出的优秀作品中,同学们对军训时光的生动定格,既展现了训练场上的坚毅姿态,也记录了青春里的协作温情,同时传递了昂扬的精神风貌,凝聚了集体的向心力,最终评选出一等奖1名、二等奖2名、三等奖3名、优秀奖6名,结果如下:

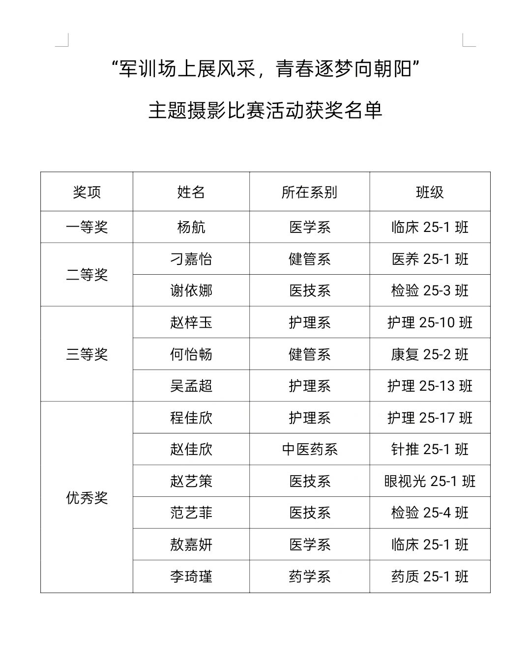
一等奖:

军训是青春与汗水交织的成长礼,学员们在烈日下锤炼意志,在挑战中绽放光芒。
临床25-1班 杨航
二等奖:

干净广阔的操场,意志坚强的新兵。强有力的口号声,整齐划一的动作。严格遵守的纪律,昂扬向上的斗志。
医养25-1班 刁嘉怡

夜垂运动场,灯如星子明,白衫少年们静候,待一场与文艺的温柔邂逅。
检验25-3班 谢依娜
三等奖:

《青春刻度》
烈日下的汗水
闪耀着青春最硬核的光芒
镜头定格的不只是身影
更是蜕变与成长的点滴见证
护理25-10班 赵梓玉

2025年9月,秋日胜春朝,夏秋之交,秋阳下洒,望去,一张张照片不仅渲染了热血激昂、壮志凌云的氛围,亦映射着金光照耀下吾辈少年的
意气风发。军训中的每一滴汗水都是奋斗的勋章,每一缕阳光都是成长的见证,正所谓“千磨万击还坚劲,任尔东西南北风。”
康复25-2班 何怡畅

迎着光,向前冲
军训作序,青春起笔
熬住的是苦,攒下的是光
晒黑的是皮肤,变硬的是脊梁
护理25-13班 吴孟超
优秀奖:

夕阳为幕,身着统一白衫的学子们,或静候,或忙碌,在军训场地上勾勒出青春朝气的剪影,每一处都洋溢着专属于军训的独特风采。
护理25-17班 程佳欣

朝阳完全跃出地平线,万道金光洒满训练场。少年们挺拔的身姿与朝阳同框,构成这个秋天最动人的画面——青春逐梦,正当时;迷彩服飞向朝阳。他们的身影或许尚且单薄,但脊梁已然笔直;他们的脸庞纵然稚嫩,但目光已然坚定。
针推25-1班 赵佳欣

眼视光25-1班 赵艺策

以奔跑冲进青春,融入树上的蝉鸣,掀起整个夏天。以意念为剑,破骄阳似火,凝力而攻。
检验25-4班 范艺菲

以军训为镜,映照青春最美的模样——向阳而生,逐梦而行。愿这份热血与坚韧成为照亮未来的光。
临床25-1班 敖嘉妍

《定格》快门是时光的暂停键,对焦模糊的下训身影中每一刻都值得珍惜。

《列队VS闲聊》晨光渲染操场,教官列阵而来。同学们相携着进入操场,预备开启当日的军训。
药质25-1班 李琦瑾
注:经校团委宣传部证实,在活动作品截止时间前共70位参赛人员,由于本次活动为面向25新沧医新生的开学活动,误入上交作品的两位24级
参赛者已取消参赛资格,同时为保证比赛公平性与严谨性,故编号为70以上的参赛人员取消成绩。
让我们共同祝贺此次军训摄影比赛的获奖同学,也向积极参与的全体同学致以诚挚感谢。一张张照片定格了挺拔军姿与青春热血,让军训里的
坚毅与协作深入人心,更激励着大家将这份朝气与力量融入成长,以昂扬姿态续写属于新时代青年的奋斗篇章。